深圳市修建科学研究院有限公司(股票代码:300675)建设于1992年,之前为科研事业单位,2007年凭证深圳市政府安排改制为有限责任公司,2013年整体变换为股份有限公司。为国家高新手艺企业。谋划规模包括:都会及修建科学研究,都会妄想体例,工程咨询、勘探、设计、质量检测与检查、项目治理、监理及相关手艺服务,情形工程检测和咨询,修建工程性能评估,能耗测评及节能监测评价,绿色节能刷新咨询与施工,绿色修建运营治理,碳审计与评估,绿色低碳手艺与产品开发、咨询、培训推广和销售商业。

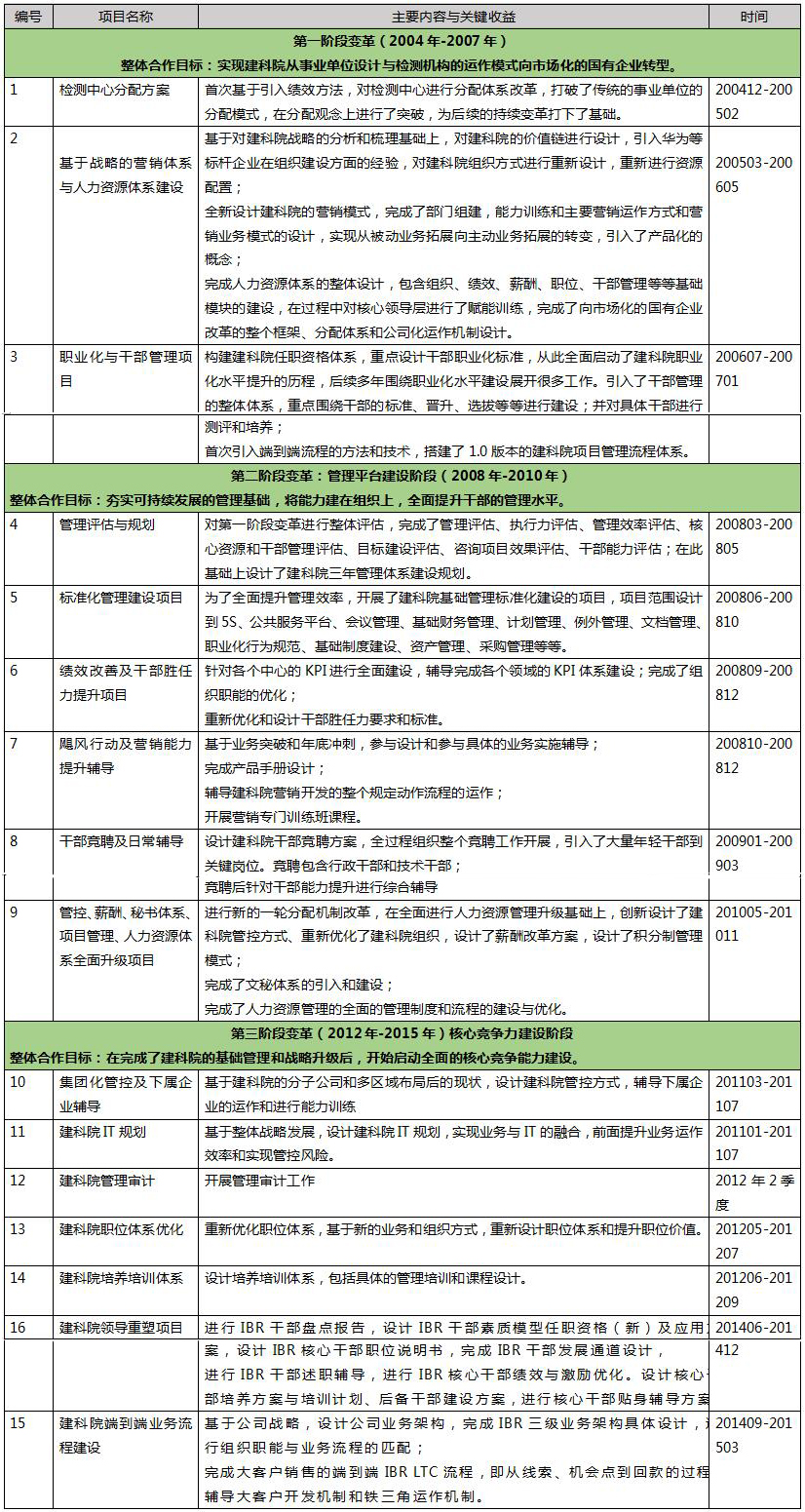
拜见“项目配景”内容
拜见“项目配景”内容
上一篇:万华化学(宁波)有限公司
下一篇:利亚德光电股份有限公司